轻小说
本站轻小说
|
搜索
轻小说概况
学院介绍
历史沿革
现任领导
历任领导
机构设置
学院文化
师资队伍
师资概况
果树系
蔬菜系
设施农业科学与工程系
茶学系
观赏园艺系
中心实验室
荣休教师
学科建设
学科简介
二级学科
研究生导师
科研团队
科研平台
博士后流动站
人才培养
本科生教育
研究生教育
教学成果
基地建设
实验教学
党群工作
党建工作
工会工作
校友工作
学生工作
学生组织
学生活动
创新创业
学生风采
招生就业
本科生招生
研究生招生
就业信息
安全教育
本站轻小说
轻小说概况
学院介绍
历史沿革
现任领导
历任领导
机构设置
学院文化
师资队伍
师资概况
果树系
蔬菜系
设施农业科学与工程系
茶学系
观赏园艺系
中心实验室
荣休教师
学科建设
学科简介
二级学科
研究生导师
科研团队
科研平台
博士后流动站
人才培养
本科生教育
研究生教育
教学成果
基地建设
实验教学
党群工作
党建工作
工会工作
校友工作
学生工作
学生组织
学生活动
创新创业
学生风采
招生就业
本科生招生
研究生招生
就业信息
安全教育
招生就业
本科生招生
研究生招生
就业信息
就业信息
当前位置:
轻小说
->
招生就业
->
就业信息
->
正文
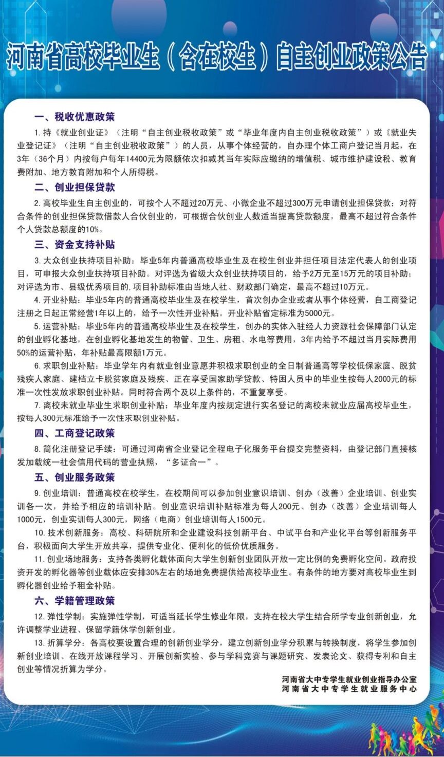
河南省高校毕业生(含在校生)自主创业政策公告
发布日期:2023-04-14
一、税收优惠政策
1.持《就业创业证》(注明 “ 自主创业税收政策"或“毕业年度内自主创业税收政策”)或《就业失业登记证》(注明 “自主创业税收政策”)的人员,从事个体经营的,自办理个体工商户登记当月起,在3年(36个月)内按每户每年14400元为限额依次扣减其当年实际应缴纳的增值税、城市维护建设税、教育费附加、地方教育附加和个人所得税。
二、创业担保贷款
2.高校毕业生自主创业的,可按个人不超过20万元、小微企业不超过300万元申请创业担保贷款:对符合条件的创业担保贷款借款人合伙创业的,可根据合伙创业人数适当提高贷款额度,最高不超过符合条件个人贷款总额度的10%。
三、资金支持补贴
3.大众创业扶持项目补助:毕业5年内普通高校毕业生及在校生创业并担任项目法定代表人的创业项目,可申报大众创业扶持项目补助。对评选为省级大众创业扶持项目的, 给予2万元至15万元的项目补助:对评选为市、县级优秀项目的,项目补助标准由当地人社、财政部门确定,最高不超过10万元。
4. 开业补贴:毕业5年内的普通高校毕业生及在校学生,首次创办企业或者从事个体经营,自工商登记注册之日起正常经营1年以上的,给予一次性开业补贴。开业补贴省定标准为5000元。
5.运营补贴:毕业5年内的普通高校毕业生及在校学生,创办的实体入驻经人力资源社会保障部门认定的创业孵化基地,在创业孵化基地发生的物管、卫生、房租、水电等费用,3年 内给予不超过当月实际费用50%的运营补贴,年补贴最高限额1万元。
6.求职创业补贴:毕业学年内有就业创业意愿并积极求职创业的全日制普通高等学校低保家庭、脱贫残疾人家庭、建档立卡脱贫家庭及残疾、正在享受国家助学贷款、特困人员中的毕业生按每人2000元的标准一次性发放求职创业补贴。同时符合两个及以上条件的,不重复享受。
7.离校未就业毕业生求职创业补贴:毕业年度内按规定进行实名登记的离校未就业应届高校毕业生,按每人300元标准给予一次性求职创业补贴。
四、工商登记政策
8.简化注册登记手续:可通过河南省企业登记全程电子化服务平台提交完整资料,由登记部门直接核发加载统- -社会 信用代码的营业执照,“多证合一”。
五、创业服务政策
9.创业培训:普通高校在校学生,在校期间可以参加创业意识培训、创办(改善)企业培训、创业实训各一次,并给予相应的培训补贴。创业意识培训补贴标准为每人200元、创办(改善)企业培训每人1000元,创业实训每人300元,网络(电商)创业培训每人1500元。
10.技术创新服务:高校、科研院所和企业建设科技创新平台、中试平台和产业化平台等创新服务平台,积极面向大学生开放共享,提供专业化、便利化的低价优质服务。
11.创业场地服务:支持各类孵化载体面向大学生创新创业团队开放- -定比例的免费孵化空间。政府投资开发的孵化器等创业载体应安排30%左右的场地免费提供给高校毕业生。有条件的地方要对高校毕业生到孵化器创业给予租金补贴。
六、学籍管理政策
12.弹性学制:实施弹性学制,可适当延长学生修业年限,支持在校大学生结合所学专业创新创业,允许调整学业进程、保留学籍休学创新创业。
13.折算学分:各高校要设置合理的创新创业学分,建立创新创业学分积累与转换制度,将学生参加创新创业培训、在线开放课程学习、开展创新实验、参与学科竞赛与课题研究、发表论文、获得专利和自主创业等情况折算为学分。
河南省大中专学生就业创业指导办公室河南省大中专学生就业服务中心