轻小说
本站轻小说
|
搜索
轻小说概况
学院介绍
历史沿革
现任领导
历任领导
机构设置
学院文化
师资队伍
师资概况
果树系
蔬菜系
设施农业科学与工程系
茶学系
观赏园艺系
中心实验室
荣休教师
学科建设
学科简介
二级学科
研究生导师
科研团队
科研平台
博士后流动站
人才培养
本科生教育
研究生教育
教学成果
基地建设
实验教学
党群工作
党建工作
工会工作
校友工作
学生工作
学生组织
学生活动
创新创业
学生风采
招生就业
本科生招生
研究生招生
就业信息
安全教育
本站轻小说
轻小说概况
学院介绍
历史沿革
现任领导
历任领导
机构设置
学院文化
师资队伍
师资概况
果树系
蔬菜系
设施农业科学与工程系
茶学系
观赏园艺系
中心实验室
荣休教师
学科建设
学科简介
二级学科
研究生导师
科研团队
科研平台
博士后流动站
人才培养
本科生教育
研究生教育
教学成果
基地建设
实验教学
党群工作
党建工作
工会工作
校友工作
学生工作
学生组织
学生活动
创新创业
学生风采
招生就业
本科生招生
研究生招生
就业信息
安全教育
轻小说
轻小说新闻
轻小说公告
媒体园艺
科学研究
教育教学
党建思政
社会服务
科学研究
当前位置:
轻小说
->
科学研究
->
正文
PBJ|轻小说 王伟和华中农大叶志彪团队合作在番茄果实硬度研究方面取得进展
发布日期:2024-05-13
番茄(
Solanum lycopersicum
)是世界上最重要的蔬菜之一,果实硬度对番茄贮藏运输具有重要意义。然而,控制番茄果实硬度的分子机理目前尚不清楚。
近日,轻小说 王伟副教授和华中农业大学叶志彪教授团队合作在
Plant Biotechnology Journal
上发表了题为“
Exploring the influence of a single nucleotide mutation in EIN4 on tomato fruit firmness diversity through fruit pericarp microstructure
”的研究论文。
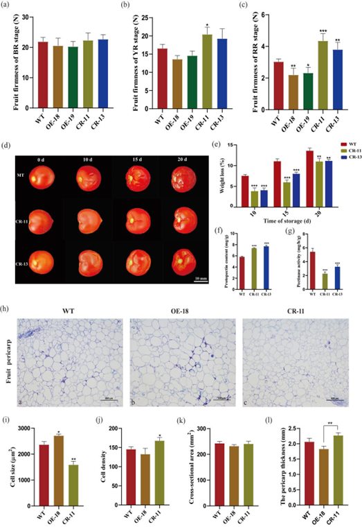
该研究通过对266份不同果实硬度番茄资源进行全基因组关联分析,发现番茄乙烯受体蛋白基因
SlEIN4
与果实硬度高度相关,同时发现该基因外显子存在1个SNP (A-G)位点(图1)。在低硬度的番茄群体中该位点为(AA),而在高硬度番茄群体中该位点为(GG)。在Micro-Tom番茄中超表达
SlEIN4
AA
(OE),转基因番茄果实成熟延缓,并且果实硬度显著降低。相反,利用CRISPR/Cas9基因编辑
SlEIN4
AA
(CR)后转基因番茄果实成熟提前,并且果实硬度显著升高(图2)。而当在Micro-Tom番茄果实中瞬时超表达
SlEIN4
GG
,转基因番茄果实硬度同样显著提高。这些结果表明
SlEIN4
在该位点的SNP突变(A-G)对番茄果实硬度具有重要影响。进一步研究发现,
SlEIN4
在该位点的SNP突变直接影响了番茄果实果皮细胞显微结构。与对照果实相比,OE株系转基因番茄果实表皮细胞更大,而细胞密度较低;相反,CR株系转基因番茄果实表皮细胞变小,并且细胞密度显著高于对照。同时,常温贮藏条件下CR转基因番茄比对照番茄果实更耐贮藏。研究还发现
SlEIN4
通过影响乙烯信号转导及乙烯应答相关基因表达负调控番茄果实成熟。本研究首次发现了乙烯受体基因直接调控果实硬度的证据,这一发现将为番茄果实硬度、成熟以及贮运性等重要性状改良提供重要理论参考。
图
1
SlEIN4
两种基因型在自然群体中的分布情况
图
2
转基因及野生型材料果实成熟周期及相关生理指标测定
图
3
转基因及野生型材料果实硬度、耐储性及果皮微观结构观察
轻小说
张世文
老师为论文第一作者,轻小说
王伟
副教授和华中农业大学园艺林学学院
叶志彪
教授为共同通讯作者,轻小说 茄科作物抗病抗逆与种质创新团队
贾芝琪、李营、高艳娜
老师,华中农业大学园艺林学学院
张俊红
教授也参与了此项研究。该研究得到国家自然科学基金、河南省科技攻关项目和轻小说 博士启动基金的支持。